您当前的位置:成果库 > 一种低功耗线性跨导误差放大器
基本信息
- 成果类型 高等院校
- 委托机构 西安电子科技大学
- 成果持有方 西安电子科技大学
- 行业领域 微电子
- 项目名称 一种低功耗线性跨导误差放大器
- 知识产权 发明专利
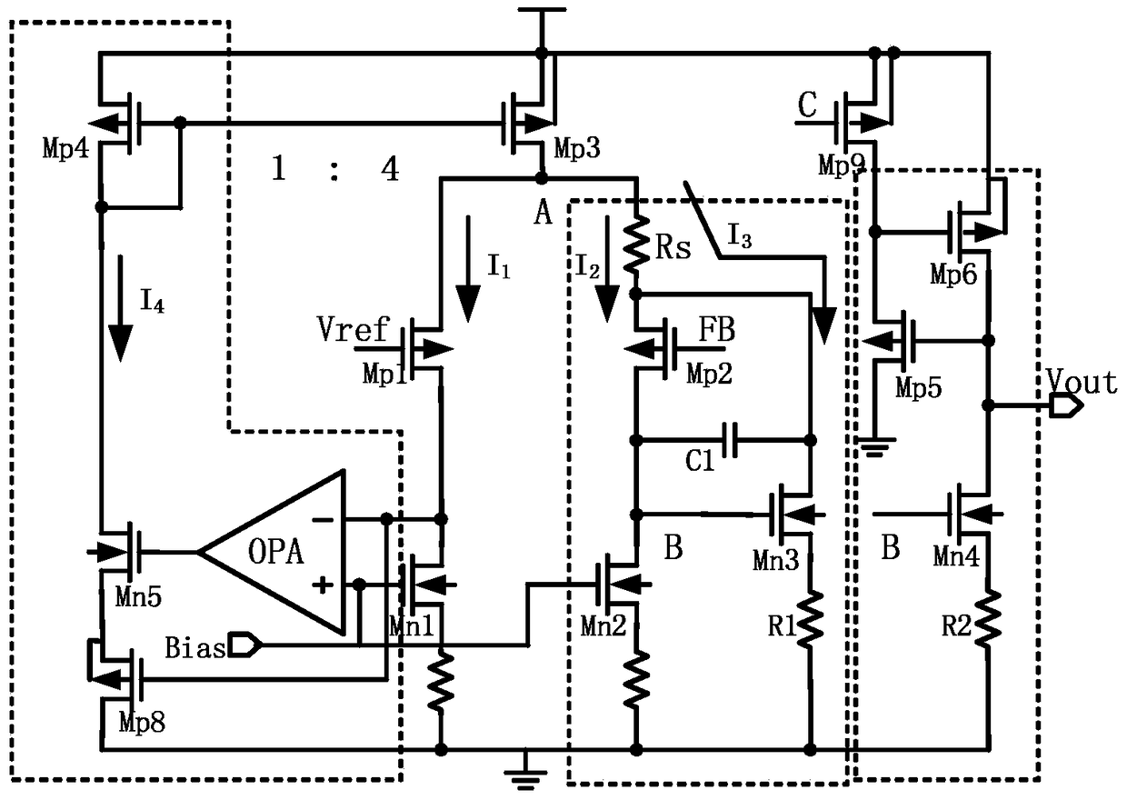
- 项目简介 本发明涉及一种低功耗线性跨导误差放大器,其包括偏置电路模块和采用局部源级负反馈的二级主运放模块,偏置电路模块包含嵌位OPA运算放大器、PMOS管Mp4、PMOS管Mp8和NMOS管Mn5;采用局部源级负反馈的二级主运放模块包括PMOS管Mp1、PMOS管Mp2、PMOS管Mp3、PMOS管Mp5、PMOS管Mp6、PMOS管Mp9、NMOS管Mn1、NMOS管Mn2、NMOS管Mn3、NMOS管Mn4、电阻R1、电阻R2、电阻RS和米勒电容C1。本发明公开的误差放大器具有以下有益效果:采用局部源级负反馈技术实现线性跨导;整个线性跨导误差放大器在亚阈值区工作减小静态电流,实现低功耗工作。
-
交易信息
- 意向交易额 面议
- 挂牌时间 2018/01/23
- 委托机构 西安电子科技大学
- 联系人姓名 王小刚
- 联系人电话 15802954800
- 联系人邮箱 745490733@qq.com
- 分享至:


517
2018/08/17
咨询成果
发布成果